ABOUT US
Explore our background, vision, mission, organizational structure, and strategic areas.
BACKGROUND
Zakheni ICT (Pty) Ltd is a SMME initiative, with a key objective to deliver world-class business talent and strategic ICT value. Zakheni was founded by businessmen and ICT entrepreneurs who always believed that they could contribute value and at the same time promote the development of ICT manpower.
It is the vision at Zakheni, to focus on the empowerment of the people by addressing the entry and enhancement of talent in the ICT market. The Zakheni skills development model searches and identifies these individuals, trains them, and subsequently coach, supports and mentors them to a point where they are productive in the market.
OUR VISION
To be a world-class information services company, striving for excellence through the provisioning of business solutions.
OUR MISSION
To deliver business solutions that exceed our customers’ expectations through a consultative led approach and the application of world-class technology. ZAKHENI products and services are geared towards helping our customers address their complex business challenges.


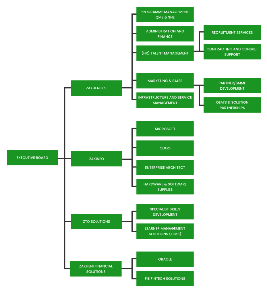
KEY MANAGEMENT
Colin Davids: Chief Executive Officer
CEO of ZAKHENI for the last three years and has been in the ICT industry for over 30 years on application implementations and skills supply and development programmes. He has been involved amongst others with Van Zyl and Pritchard, Zakheni Computing, Choice-1 Training, Various Central and Provincial Government Departments, SA Reserve Bank and Oracle SA.
STRATEGIC BUSINESS SOLUTIONS
At Zakheni expertise is in its personnel who are able to understand our customers’ business issues and help them to implement the relevant technologies to address those issues. To achieve we have focus on the following:
- Business Strategy Development and Performance Management Solutions
- Monitoring and Evaluation Solutions
- Project, Process & Product Lifecycle Management using our Document Management Solutions
- Financial Systems e.g. Treasury Management, Retirement and Insurance Solutions
- Analytics and Data Management Solutions, Storage and ERP Solutions
- Recruitment, Skills Development and Learning Management Solutions
- Information Delivery Retail Solutions
- Qlik Partner, Oracle Cloud Services and On Premises Track Partner, Microsoft Partner Network (MPN) Member, IBM and FIS Integration Partner
Using best practice people processes that integrate into the technology and business processes and by starting with a detailed business result understanding, talented individuals are introduced and guided to achievement of the business results required by our customers.
STRATEGIC BUSINESS SOLUTIONS
Colin Davids as Managing Director
- Strategic Management with Casewise SA
- Zakheni Aligne’ Digitisation for Project Portfolio Solutions and Document Management Solutions as CoreFocus VAR
- Oracle and Qlik Business Intelligence for M&E and Performance Management Solutions
- Recruitment, Contracting, Placement, Capacity Development with ZTQ Solutions as our MICT Accredited Training Provider using our Learner Management Solution (t-LMS)
- Oracle Corporation and its Partner Network specializing in Business Analytics, Data Management and ERP Solutions
- Microsoft Network Partnership for our .Net and PowerBI Solutions Development
- FIS Integration Partner for Treasury and Retirement Management Solutions
- Zakinfo for our Retail Information Solutions
